[38+] Verstaerker Auto, Verstärker Defekt Und Pin-Belegung - Seite 2 - Welch...
Schaltplan Verstärker Auto Schaltplan Endstufe Verstarker Mikrocontroller Vt40
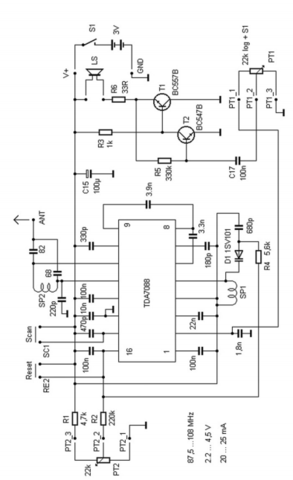
If you are {looking for|searching about} Audio Verstarker Schaltplan - Wiring Diagram you've {came|visit} to the right {place|web|page}. We have 8 {Pics|Pictures|Images} about Audio Verstarker Schaltplan - Wiring Diagram like Schaltplan 200 Watt Verstärker | doityourself, elektronik, schaltplan, Ela Verstarker Schaltplan - Wiring Diagram and also Kann mir jemand diesen Schaltplan zu einem UKW Radio erklären? (Elektronik). {Read more|Here you go|Here it is}:


Comments
Post a Comment